

各人好,我是在建筑业摸爬滚打十余年的小吴~
专科解答多样建筑问题!
3月21日起,年度个税汇算清缴还是不错随时办理啦!要是你本年得到功绩经历文凭,别忘了!以下这些文凭,不错享受陆续理会专项附加扣除,能径直抵扣个税!

那么这笔钱怎样领?怎样抵扣?哪些文凭能抵扣?
别急,今天帮你把住建范围的文凭一次性理明晰!
哪些文凭不错抵扣?
率先,你的文凭必须属于“技巧东说念主员功绩经历”或“专科时代东说念主员功绩经历”,况且在国度发布的目次范围内。
以下这些文凭,在住建范围不错抵扣:
注册类文凭(高含金量):
注册建筑师、监理工程师、房地产估价师、造价工程师、建造师、注册结构工程师、注册土木匠程师、注册化工工程师、注册电气工程师、注册公用开荒工程师、注册环保工程师。
专科时代东说念主员功绩经历:
工程扣问(投资)专科时代东说念主员功绩经历、不动产登记代理专科东说念主员功绩经历、房地产经纪专科东说念主员功绩经历。
特种功课及操作主说念主员:
特种开荒检会、检测东说念主员经历,建筑施工特种功课东说念主员,特种开荒安全惩办和功课东说念主员。

能抵扣几许钱?
笔据个东说念主所得税专项附加扣除战略:
得到功绩经历文凭曩昔,不错按照 3600元 的要领进行定额扣除。
合并年度多个文凭怎样办:
合并年度:无论考了几个证,只可填报其中一个,享受3600元扣除。
不同庚度:每年得到的文凭,只好合乎条目,米乐app官网版齐不错在对应年份区别享受扣除。
个税汇算办理肆意时辰为6月30日,记起持紧时辰!
登录“个东说念主所得税”APP,在“专项附加扣除填报”中选拔“陆续理会”,按照教唆填写文凭信息即可!
莫得这些文凭的小伙伴们,也快来望望我方有经历报告什么文凭呢!拿下文凭即可在曩昔抵扣个税哦~

一册文凭,双重得益
其实,考据带来的平正远不啻“抵扣个税”这样浅薄。关于住建行业的从业者来说,这本文凭更是你功绩发展的进攻道路!
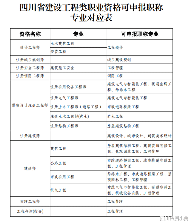
有了功绩经历文凭,还能报告对应的工程师职称文凭!
而工程师职称文凭,不仅是对你专科智力的官方认证,更径直相关到薪资待遇升迁、岗亭晋升、企业禀赋蔼然等实果然在的福利。在工程行业,职称常常与名堂司理、时代正经东说念主的任职经历挂钩,是功绩发展说念路上绕不开的重要一环。职称评审,早策画早受益!

接待各人来扣问建筑禀赋或职称评审的细节问题冒昧更多建筑范围的常识。
我是小吴,专注建筑范围扣问的工程东说念主,工程名堂惩办扣问百问百答。
米乐app登录